FutureWiz
loading...
Thank you for your query. We will reply to you at the earliest.

CXL 3.2

Products >> Verification IPs >> CXL 3.2

CXL 3.2 Verification IP

Truechip's CXL Verification IP provides an effective & efficient way to verify the components interfacing with CXL interface of an IP or SoC. Truechip's CXL VIP is fully compliant with latest CXL specifications. This VIP is a light weight with an easy plug-and-play interface so that there is no hit on the design cycle time.

Key Benefits

  • Available in native System Verilog (UVM/OVM/VMM) and Verilog.
  • Unique development methodology to ensure the highest levels of quality.
  • 24X5 customer support.
  • Unique and customizable licensing models.
  • Exhaustive set of assertions, cover points with connectivity example for all the components.
  • Consistency of interface, installation, operation, and documentation across all our VIPs.
  • Provide complete solution and easy integration in IP and SoC environment.
  • On-the-fly protocol checking using protocol check functions, static and dynamic assertion.
  • Provides a comprehensive user API (callbacks).
  • Graphical analyzer for easy debugging, regression analysis, performance, statistics and charts.

Features

  • Compliant with the CXL 3.2, 2.0 & 1.1 Specification.
  • Support for all three protocols CXL.IO, CXL.CACHE & CXL.MEM including all CXL device types
  • Support for PCIE Mode & Alternate Protocol Negotiation for CXL Mode
  • Support for 256B flit in 64GT/s with PCIe Gen 6 as well as 32/16/8 GT/s speeds with backward compatibility.
  • Support for different CXL/PCIe Resets.
  • Support for CPI v1.0 (CXL-CACHE/MEM Protocol Interface), CXS B (Credited eXtensible Stream), LPIF v1.1 (Logical PHY Interface) and PIPE v6.2.
  • Support for block level verification.
  • Support for SerDes PIPE Architecture as well as Original PIPE Architecture.
  • Configurable PIPE width support:
    • Original PIPE Arch. - 8, 16, 32, 64
    • SerDes PIPE Arch. - 10, 20, 40, 80.
  • Support for CXL.IO throttling.
  • Support for NOP insertion hint performance optimization.
  • Support for Low Pin Count Interface as well as Legacy PIPE Interface.
  • Support for CXL Retry Mechanism.
  • Support for 68B and 256B flit structure.
  • Support for CXL 3.2 Configuration and Memory Mapped Registers (For CXL Device and Ports).
  • Support for CXL ALMP transmission and reception to control virtual link state machine and power state transition requests.
  • Support for CXL ACK forcing & Link Layer Credit exchange mechanism.
  • Support for Arbitration among the CXL.IO, CXL.CACHE and CXL.MEM packets with Interleaving of traffic between different CXL protocols.
  • Support for randomization and user controllability in flit packing.
  • Support for power management including the low power L1 with sub-state and L2.
  • Support for CXL in band control message with CXL 3.2. (Viral & Poison)
  • Support for Credit exchange field within 256B flit.
  • Support for all 3 coherency models HDM-D, HDM-H and HDM-DB to access HDM memory.
  • Support for PBR TLP for CXL.IO
  • Support for Back Invalidate transactions.
  • Support for RAS error logging & Signalling.
  • Support for Extended Metadata.
  • Support for Bogus, Viral, Global Persistent Flush and Data Object Exchange.
  • Support for IDE.
  • Support for QOS telemetry for memory.
  • Provides two types of routing mechanism. (HBR and PBR).
  • Provides a comprehensive user API (callbacks).
  • Provides two types of 256B flits mechanism (Standard 256B flit & Lopt 256B flit).
  • Provide Compliance test support 

Deliverables

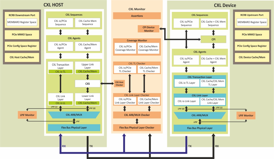
  • CXL Host/Device CXL Switch
  • CXL Switch
  • CXL BFM/Agents for:
    • Host and Device sequences
    • Transaction layer(CXL.IO and CXL.cache, CXL.mem)
    • Link layer(CXL.IO and CXL.cache, CXL.mem)
    • Arbiter/Mux layer
    • PHY layer
  • CXL Monitor and Scoreboard
  • Test Environment & Test Suite:
    • Basic and Directed Protocol Tests
    • Random Tests
    • Error Scenario Tests
    • Cover Point Tests
    • Compliance Tests
  • Documents:
    • Integration Guide
    • User Manual
    • Quick start Guide, Release Notes
    • FAQs
 
Download the Product Brochure from here